为了加快提升民营企业骨干的学历层次、技能水平和文化素质,优化企业人力资源结构,提高企业的人才竞争力,助力人才强省和产业转型升级战略。响应教育部、全国总工会、省人民政府的相关文件精神,由湖北中教教育集团、湖北企业基层骨干培训计划办公室、湖北人力资源开发网共同实施“湖北民营企业骨干员工学历提升计划”。具体事项通知如下:
一、学习对象
1、有学历深造需要的企业负责人、部门经理、科室单位正副职,骨干管理人员。
2、会员单位指派的后备干部、优秀后备人才、基层骨干人员。
二、培训形式
1、依托开放教育,网络教育开展专、本科学历教育。
2、开设专业:经济管理、行政管理、工商管理等相关专业,具体以学校简章为主。
3、学习形式:业余学习,网络学习,面授辅导与个性化指导。
4、收费标准:按国家收费标准执行(详见招生简章)。
5、凡修满教学计划规定的全部学分且成绩合格者,由所报考院校颁发国家承认的毕业证书,教育部电子注册,学信网“http://www.chsi.com.cn/”可查询。
三、报名流程
1、湖北民营企业开具盖章推荐信,每家企业推荐1-2名企业骨干。
2、填写入学报名表,接受学校资格审查。
3、参加入学考试,公布录取结果。
4、举行开学典礼,发学生证、网络教育学号及教材。
5、学员网络学习,课堂学习,参加期末考试。
6、修满学分,毕业申报,毕业典礼。
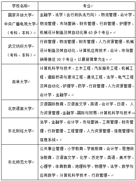
四、部分学校简介

附件:
企业基层骨干员工学历培训计划的重要性
“千秋大业人为本”。企业的竞争归根结底是企业人才的竞争。任何组织都依赖人才去创造和发挥,又为人才施展才华提供了广阔的空间和发展舞台。而当前竞争加剧的形势和社会发展要求对人才也提出了更新、更高的要求。因此推进企业人才战略建设,是推动企业发展和增强企业核心竞争力的重大战略决策和重要举措。任何经济组织迫切需要构建一种有利于提高企业源动力的人才战略模式。
一、学历教育的目的
1、协助企业稳定骨干成员,使骨干成员有继续深造的平台。使员工在工作之余可以开展学习,使企业成为学习工作两位一体的平台,使员工有归属感。
2、使企业成员养成学习的习惯,从而改善企业文化,增强企业综合人员素质。
3、使得员工的知识、技能、工作方法、工作态度以及工作的价值观得到改善和提高,从而发挥出最大的潜力提高个人和组织的业绩,推动组织和个人的不断进步,实现组织和个人的双重发展。
4、个人学历提升是企业持续发展的力量源泉,它能保证企业在日益激烈的人才争夺中不至于败下阵来。
5、员工学历提成是建立优秀组织文化的杠杆,可以强化企业的共同价值观。
二、学历较低造成企业危机
1、由于企业人力资源的发展需要,基层招聘与上层招聘选择群体不同。招聘的人员结构也不同。基层往往面对学历比较低的人群,上层以高学历为主。
2、由于教育程度导致上层的高学历会与基层低学历存在偏见,例如从心里存在不好沟通,有代沟,很难打成一片,融入一体,导致组织存在分歧,不利于企业人力资源结构的优化。
3、不符合企业人才成长的要求,很多工作经验丰富、能力优秀的人才因为学历低的门槛很难进升。从而对企业丧失信心,离职或怠工。导致企业人才建设受损。
4、很多基层员工认为个人学历教低,破罐破摔,形成应付、消极的工作价值。不利于企业优胜劣汰的生存模式。
5、很多高层员工在学历方面存在优越感,没有危机感,安逸现状,导致企业上层很难组织优化。
6、很多企业已经形成招聘普工去劳动市场,招聘上层管理去高等学校的人才规划理念。
7、由于基层人员学历较低导致企业一些上层策划的企业文化,下层很难理解,支持,行为组织执行短路。
三、基层人员学历提成的社会趋势
1、由于我们国家教育发展体系尚在完善,导致受教育程度失调,高教育和低教育、无教育形成很大反差。
2、很多企业人力资源部门对招聘大学生去基层做普工不敢相信,反感日本、德国等先进国家大学生都是在车间,在一线。因为企业已经不再是以学历作为提升的主要因素。
3、企业基层员工,特别是制造业基层员工,在企业中发挥的重要已经越来越大。
4、企业应该将人才学历培养作为工作重点来做,制订长期培训计划方案。